边缘平滑方波与阶跃函数:从振荡器到脉冲生成的全新设计

分享到:

在这个 DI 的第一部分中,我们看到了如何对振荡器进行门控以产生行为良好的脉冲。现在我们了解如何将这个想法扩展到生成行为良好的阶跃函数或平滑的方波。
 
这里最理想的是 Heaviside 或单位阶跃函数,其值为 0 或 1,它们之间具有无限陡峭的过渡。正如我们在第 1 部分中遇到的 Dirac delta 冲量是正态分布或钟形曲线的极端情况一样,Heaviside 是 Logistic 函数的极限(我收集到的 Logistic 函数的使用频率与水管工使用浴缸曲线的频率差不多。
 
边缘光滑的方波
 
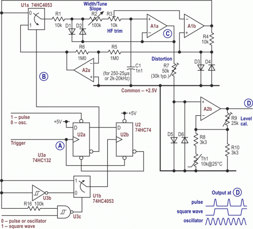
任何使用音频套件的人都会采用方波测试,将无穷大驯服为 RC 时间常数,这对于日常使用来说已经足够好了,但另一种方法是用余弦波的一部分替换仍然尖锐的步长。从 Part 1 获取电路并添加更多门控意味着我们不是为每个触发输入生成一个完整的升余弦脉冲,而是在每个转换中获得一个半周期,极替。结果:方波频率为触发器频率的一半,边缘光滑。修改后的电路如图 1 所示。
 
Fig_1_Eng (1)
图 1. 添加到原始电路的额外逻辑现在在每个触发脉冲上提供半余弦,具有交替的极性,
从而产生具有平滑边缘的方波。
 
在脉冲或振荡器模式下,每当 A1b 的输出变为高电平时,U1b 就会向 U2 提供复位,从而提供一个完整的升余弦周期。在方波模式下,每当 A1b 在半周期点发生变化时,无论极性如何,U2 都会复位。U1b 和 U3b/c 充当门控 EXOR,通过一个支路具有延迟以产生复位脉冲。一些波形如图 2 所示;将这些与第 1 部分图 2 中的内容进行比较。和以前一样,当选择 Oscillator 模式时,A2 会卡住,强制进行连续的正弦波操作。
 
65
图 2. 图 1 中电路的一些波形。
 
图 3 显示了一个单一的正向转变,与我们的目标曲线进行比较。这些都是理论图,但实际输出非常接近余弦。
 
6756
图 3. 目标阶跃函数是 Logistic 曲线;显示余弦的一段
以进行比较。
 
在 Part 1 中,我们试图通过对 tri-wave 进行一些额外的挤压来更接近正态分布曲线。这在一定程度上奏效了,但过于笨拙地过于复杂,部分原因是波形缺乏对称性。我们现在有一个对称函数可以瞄准,它应该更容易模拟。
 
构建我们的目标曲线
 
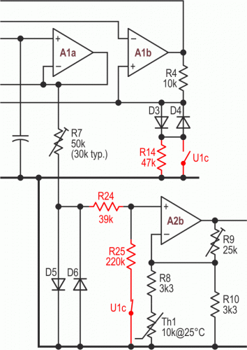
mux U1 的备用部分与三个新电阻器一起提供了一个简洁的解决方案,图 4 中的电路片段显示了如何实现。
 
09
图 4. 以红色添加组件可以更好地拟合
我们的目标曲线。三波振幅增加
,现在可以进一步压缩。
 
将 47k (R14) 与 D3/4 串联会增加跳闸点的电平,因此三波现在的电压范围是 ~4.3 V,而不是 ~1.1 V。通过 R7 增加到 D5/6 的驱动导致二极管与其说是将三角形挤压成(共)正弦,不如说是将其挤压成更方形但幅度更大的物体。R24 和 R25 连接在 D7/8 上,将二极管两端的电压降低,以便峰值(现在是平缓的曲线)被 A2b(轨到轨)输出裁剪。(D7/8 的电阻负载略微软化了它们的响应,这也有帮助。
 
U1c 做两份工作。当要产生脉冲或连续正弦波时,它会使 R14 短路并打开 R24,从而提供我们的标准工作条件,但在方波模式下,R14 留在电路中,而 R24 接地,这是额外的三波幅度和粉碎的需要。
 
波形现在如图 5 所示(注意迹线 C 的比例变化),而图 6 显示了一个实际的边沿,并带有理论上的理想比较步骤——现在匹配非常好。
 
787
 
这里涉及一些模糊,图 6 中的两条曲线在半高点处已针对相同的斜率进行了调整。由于 R24/R25 将二极管两端的信号幅度降低了近 12%,因此斜率也将比余弦版本浅得多,这不是一个实际问题。
 
0909
图 6. 目标曲线与图 5 中部分迹线 D 的比较。
 
最终电路
 
为了将所有这些变成一个功能齐全的工具包,以便进行一些音频测试,我们需要添加一些额外的功能:
 
用于定义中央共轨的分轨器
带输出缓冲器的电平控制电位器
用于产生触发脉冲的简单振荡器,带有输入,以便外部 TTL 信号可以覆盖内部 TTL 信号
用于选择模式的开关。
 
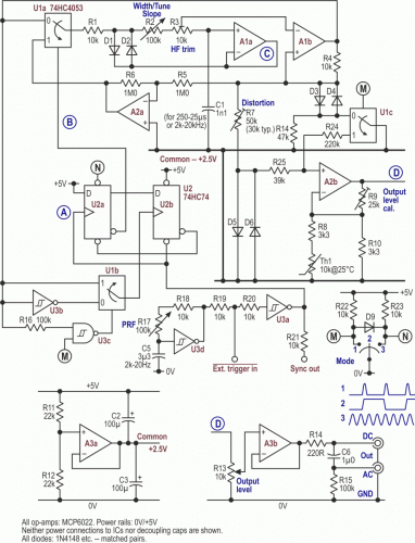
将所有这些放在一起,我们得出了图 7 的完整且合理的最终电路。通过添加第 1 部分图 5 中详述的额外功能,可以轻松容纳多个范围。也可以添加第 1 部分图 6 中所示的修改后的脉冲整形电路,但可能比其价值更繁琐。
 
5474
图 7. 全电路,现在产生具有良好边缘的方波以及脉冲
和连续正弦波。
 
没有引脚号是有意为之的,因为包含它们意味着优化的布局。小心使 logic 信号远离 analog 信号,尤其是在 R24 的接地端及其周围,当开路时,它会拾取 switch 尖峰。U1 的 /E(引脚 6)和 VEE 系列(引脚 7)必须为 0 V。
 
虽然这种产生形状良好的脉冲的方法可能比准确更有趣,但它确实表明,用二极管处理三角形不仅限于产生正弦波,这是这个想法的起点。对于更复杂的事情,AWG 可能是更好的解决方案,即使不那么有趣。
 
更多资讯内容,详见文章
 
相关资讯
深度剖析射频功率放大器:高频高效,开启通信与医疗双领域变革

射频功率放大器是无线发射机重要部分,依电流导通角分甲、乙、丙类。其技术参数多,在无线通信中至关重要。同时,它在医疗领域有诸多应用,如皮肤紧致、骨骼愈合等。医用 RF 机由多种关键部件构成,相关组件不断发展,前景广阔。

边缘平滑方波与阶跃函数:从振荡器到脉冲生成的全新设计

通过改进振荡器设计与门控逻辑,实现边缘平滑的方波与行为良好的阶跃函数生成。采用二极管网络与电阻组合,优化三角波压缩,匹配理想曲线斜率。电路提供精确脉冲输出,具备可调范围和外部触发功能,适用于高精度音频与信号测试场景。

微调大师:反馈式振荡器的精密调校与创新突破

反馈式振荡器作为电子工程的核心组件,在设计与实现上面临多重挑战。关键难点包括满足严格的起振条件、确保频率稳定性、控制振幅、抑制噪声和干扰、温度补偿、功率与热管理、线性度优化、相位噪声降低、频率合成与调制,以及PCB布局与寄生效应的管理。解决这些问题需综合运用电路理论、精准建模、仿真技术与实际测试,以保障振荡器在各种应用场景下的性能表现。

振荡的旋律:反馈式振荡器的音乐与数学交织

反馈式振荡器利用正反馈原理,通过放大器和反馈网络的相互作用产生稳定的振荡信号。LC回路、晶体或RC网络等选频元件确定振荡频率,而放大器的非线性特性和反馈网络共同控制振荡幅度。频率稳定性受元件特性和电源影响,石英晶体振荡器等设计可提供高稳定度。反馈式振荡器类型多样,涵盖LC、晶体和RC振荡器,适用于无线通信、音频视频、时钟同步等领域。

全球VCO技术革新趋势:从材料革新到智能化应用的跨越发展

全球范围内,压控振荡器(VCO)的研究不断推进,集中于采用纳米材料以提升性能,实现超高速与低功耗;深化VCO的集成化与微型化技术,促进三维集成;推动智能化VCO的发展,利用机器学习优化动态调谐;拓展宽频带VCO设计,如可重构与软件定义VCO,应对频谱资源挑战并持续降低相位噪声,增强频率稳定性。

精彩活动