有效的过压保护解决方案:使用SSR进行音频放大器的过压保护

| 图 1. |
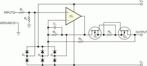
提供过压保护的常规方法是在输出节点中添加 串联电阻器以及箝位二极管,以用于电源轨或其他 阈值电压。 |

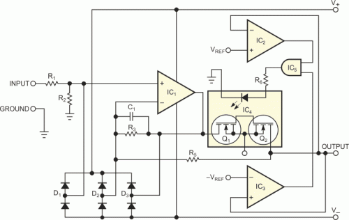
| 图 2. |
当源电阻 R 两端的电压降时,该电路用作双极电流源6变得 大于耗尽型 MOSFET Q 的栅极阈值电压1和 Q2,从而限制通过箝位二极管的电流 |

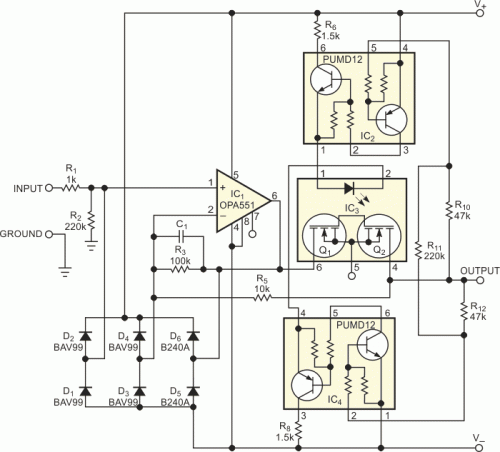
| 图 3. | 该串联保护电路使用串联的高压 SSR 断开放大器输出端子。 |

现代低功耗微控制器通过多层次电源管理策略实现高效能耗控制。其核心在于根据任务需求动态调整设备状态,涵盖从宏观运行模式切换、动态电压与频率调节,到细粒度的时钟门控与电源域隔离。这些硬件机制需与事件驱动的软件设计及系统级功耗管理协同,以在满足性能前提下最小化整体能耗,从而延长电池供电物联网设备等的续航时间。
全球领先的连接与电源解决方案供应商Qorvo®(NASDAQ代码:QRVO)近日宣布,在全球科技品牌荣耀于中国深圳全球总部举办的“2025年荣耀供应商质量大会”上,公司凭借卓越的质量表现获得“质量管理金牌奖”。
氮化镓凭借宽禁带实现高耐压、小尺寸,并以极低Qg和Qoss显著降低开关损耗,支持开关频率升至MHz级,从而实现无源元件小型化和高功率密度。其高效率特性简化热管理,驱动电源系统向极致小型化和性能飞跃的革命性转型。
氮化镓(GaN)与碳化硅(SiC)作为第三代半导体,正革新电源设计。它们凭借宽禁带、高热导率等优异物理特性,突破了硅基器件在高压、高频应用中的极限。其中,SiC擅长高压大功率,GaN则专精高频小尺寸,通过提高开关频率,显著提升了电源的效率和功率密度。
氮化镓以其宽禁带、高电子迁移率及极低的开关电荷,实现了兆赫兹级的高频开关和极低的动态损耗。这使得储能元件尺寸大幅缩减,电源模块得以高功率密度、小体积。同时,氮化镓的高效性促进了图腾柱功率因数校正等创新拓扑的应用,并对驱动电路和热管理提出了更精细的系统集成要求。

